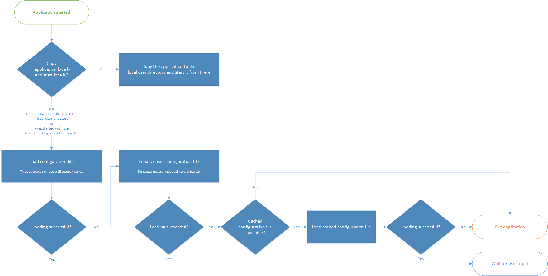
Application startup behavior
When the IBI-helpMe Client is started, by default, it initially creates a copy of itself in the local user application data directory, then starts this instance and terminates itself. This step is done to reduce network dependence to a minimum. In this way, the application can continue to run even if the network connection is lost. The creation of a copy in the local application data directory can be prevented by using the /NoLocalCopy start parameter. However, this start parameter should only be used if the application is already started from a local storage location.
If the locally stored application runs successfully, the configuration file will be loaded.
The following diagram shows the behavior of the application after startup:
