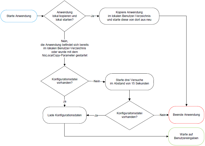
Verhalten beim Anwendungsstart
Die IBI-helpMe Client-Anwendung erstellt standardmäßig nach dem Start zunächst eine Kopie von sich selbst in das lokale Anwendungsdaten-Verzeichnis des Benutzers, führt diese Instanz anschließend aus und beendet sich. Dieser Schritt wird durchgeführt, um die Netzwerk-Abhängigkeit auf ein Minimum zu reduzieren. Dadurch kann die Anwendung nach einem Unterbruch der Netzwerkverbindung weiterhin ausgeführt werden. Mittels des Startparameters /NoLocalCopy ist es möglich, das Erstellen einer Kopie in das lokale Anwendungsdaten-Verzeichnis zu unterbinden. Allerdings sollte dieser Parameter nur dann eingesetzt werden, wenn die Anwendung bereits aus einem lokalen Speicherort heraus gestartet wird.
Wird die lokal gespeicherte Anwendung erfolgreich ausgeführt, werden die Informationen aus der Konfigurationsdatei eingelesen.
Das folgende Diagramm zeigt, wie sich die Anwendung nach dem Start verhält:
