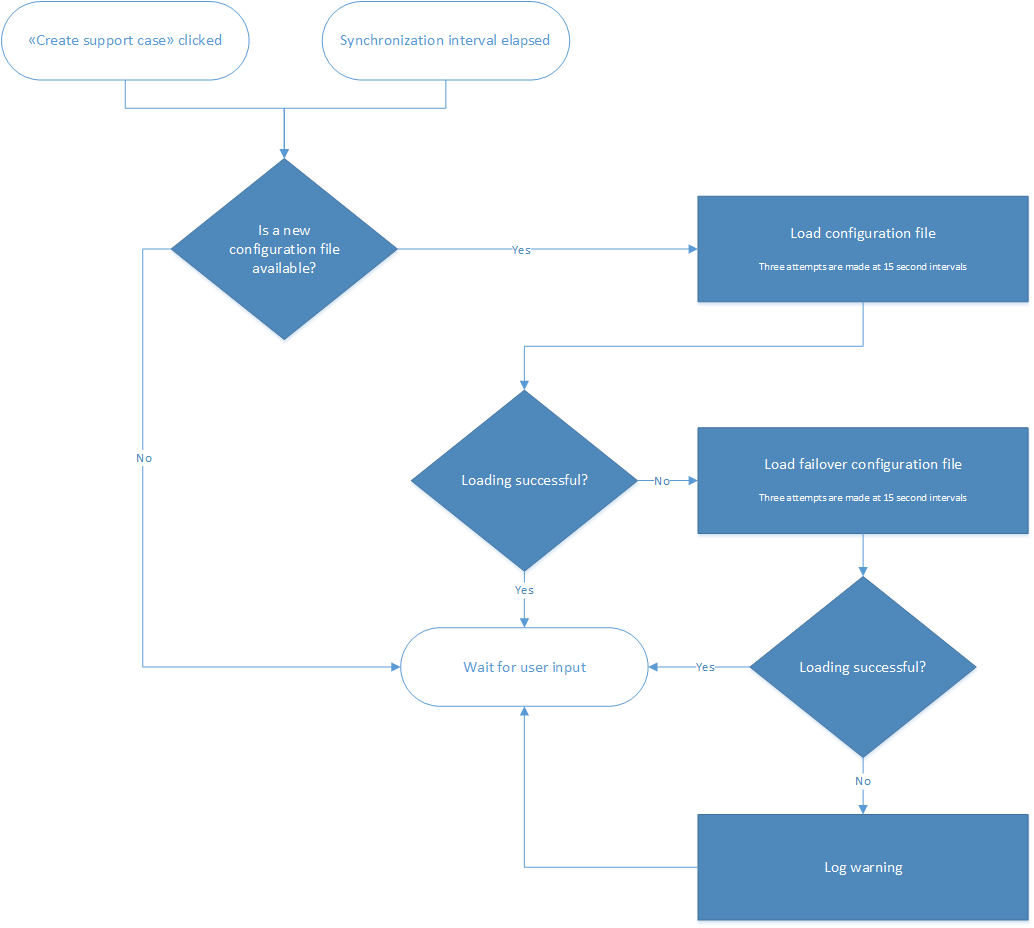
Running behavior
While running, the IBI-helpMe Client application checks the configuration file for any changes at regular intervals. If the configuration file has been modified since the last access, the information is read and implemented accordingly. The configuration file is also checked before a Support Case is created to ensure speedy implementation of the current settings.
The following diagram illustrates the process:
