Verhalten während des Betriebs
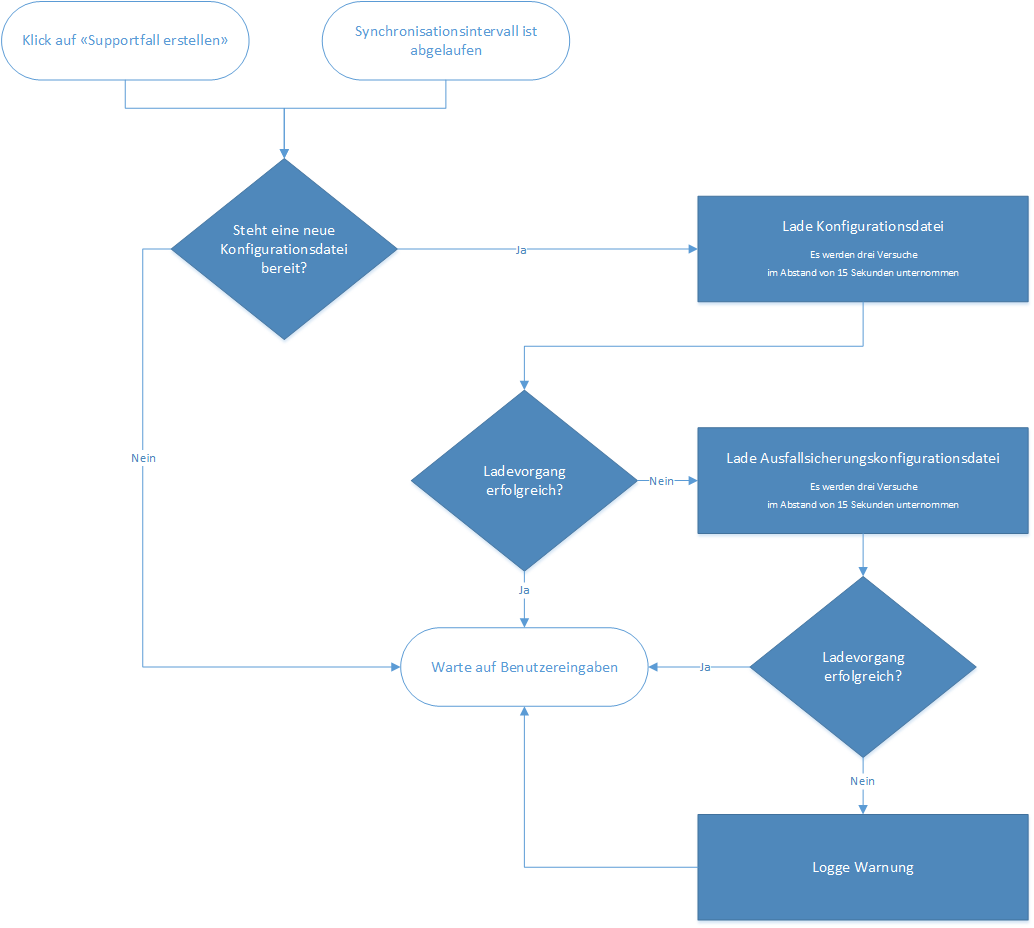
Während des Betriebs prüft die IBI-helpMe Client-Anwendung in regelmäßigen Zeitabständen, ob Änderungen an der Konfigurationsdatei vorgenommen wurden. Wurde die Konfigurationsdatei seit dem letzten Zugriff verändert, werden die Informationen ausgelesen und entsprechend umgesetzt. Die Prüfung der Konfigurationsdatei wird auch vor dem Erstellen eines Supportfalls durchgeführt, sodass die aktuellen Einstellungen möglichst schnell angewendet werden.
Das nachfolgende Diagramm verdeutlicht den soeben erläuterten Vorgang:
